横井町自治会

メニュー

横井町自治会

サイトナビゲーションメニュー

  • トップページ
  • 自治会について
    • 役員表・組織図
    • アットシステム
    • 隣組分け地図
    • 自治会費
  • 事業内容
    • 事業計画
    • イベント一覧
  • 広報
    • 回覧資料
    • お知らせ一覧
    • 広報しまだ
  • 防災
    • 役員表・組織図
    • 防災備品貸出用台帳
    • 避難地・避難所
    • 情報・活動班
    • 生活班
    • 防災マップ
  • 公会堂「りばりん」
  • 子供会
  • お問合わせ
横井町自治会 > 広報 > 回覧資料

回覧資料

令和7年度 総務情報活動班 活動報告

令和7年度 総務情報活動班 活動報告

令和7年度 生活班 活動報告

令和7年度 生活班 活動報告

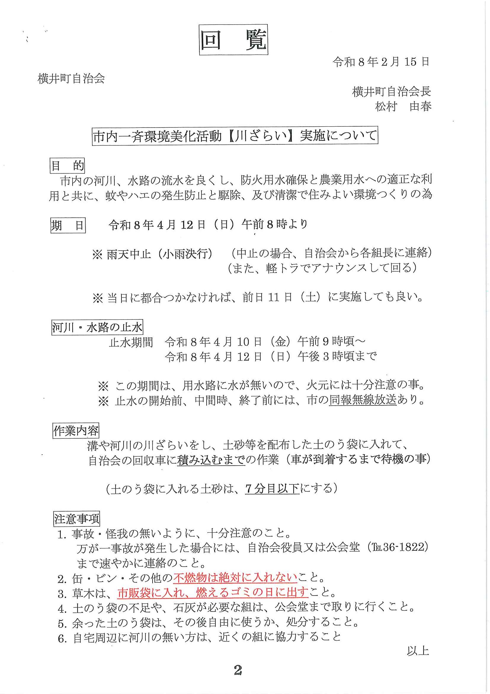
川ざらいについて実施について

川ざらいについて実施について

川ざらいについて基本方針

川ざらいについて基本方針

picture_as_pdf PDFで見る・印刷
スクールゾーンの許可証について(通行許可証)

スクールゾーンの許可証について(通行許可証)

picture_as_pdf PDFで見る・印刷
令和7年度 2月 回覧物

令和7年度 2月 回覧物

account_tree このカテゴリのメニュー

arrow_forward

お知らせ一覧

arrow_forward

回覧資料

arrow_forward

広報しまだ

横井町自治会

  • pin_drop 〒427-0024 静岡県島田市横井3丁目10-12
  • phone_in_talk 電話:0547-36-1822
  • phone_in_talk FAX:0547-36-1822

窓口対応時間

  • 平日:午前9時〜午後12時30分/午後1時30分〜午後3時
  • 土日祝日・年末年始は対応不可

© 2026 横井町自治会 All rights reserved.